Project screens, schemes and fields

Information for each issue is held in the fields that are associated with that issue. You can tailor these fields to suit your organization's needs. The diagram below is a representation of how these fields are associated with an issue, via screens and schemes.

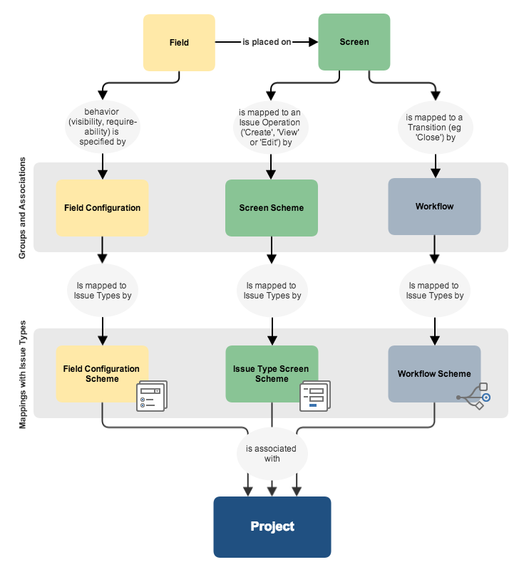
A screen is the user's view of an issue, and the screen is mapped to a specific issue operation (such as creating an issue, or editing an issue) via a screen scheme. The screen scheme is then mapped to an issue type via the issue type screen scheme. This configuration is associated with the project, and is applicable to all issues within the project.

Diagram showing the mapping of fields, screens, and workflows.

Customizing the fields, screens and schemes allows you to unlock the full power of your Jira application, and ensure that your users are working efficiently and effectively. You can also set up notification schemes which will notify your users when their issues have been updated.

The following pages in this section will help you to configure and customize Jira to suit your needs.


Adding a custom field

Learn more about how custom fields work, and how you can add them to your issues so you make sure you get the information you need on each issue.


Configuring a custom field

Learn more about how to modify each of the custom fields to change their name, description, default value, and more.


Specifying field behavior

Learn more about how you can change how a field behaves, and when it displays, to make sure your users always see and record the information that's most important.


Defining a screen

Learn more about how you can change what displays on each screen, and how to associate the screens with issues and issue operations.


Notification schemes

Learn more about how you can create notification schemes that keep your users updated when there are updates on their issues.


Optimizing custom fields

Learn more about how to find custom fields whose configuration is not optimal for your Jira instance, and improve them.


Last modified on Aug 14, 2022

Was this helpful?

Yes
No
Provide feedback about this article
Powered by Confluence and Scroll Viewport.