Configuring permissions
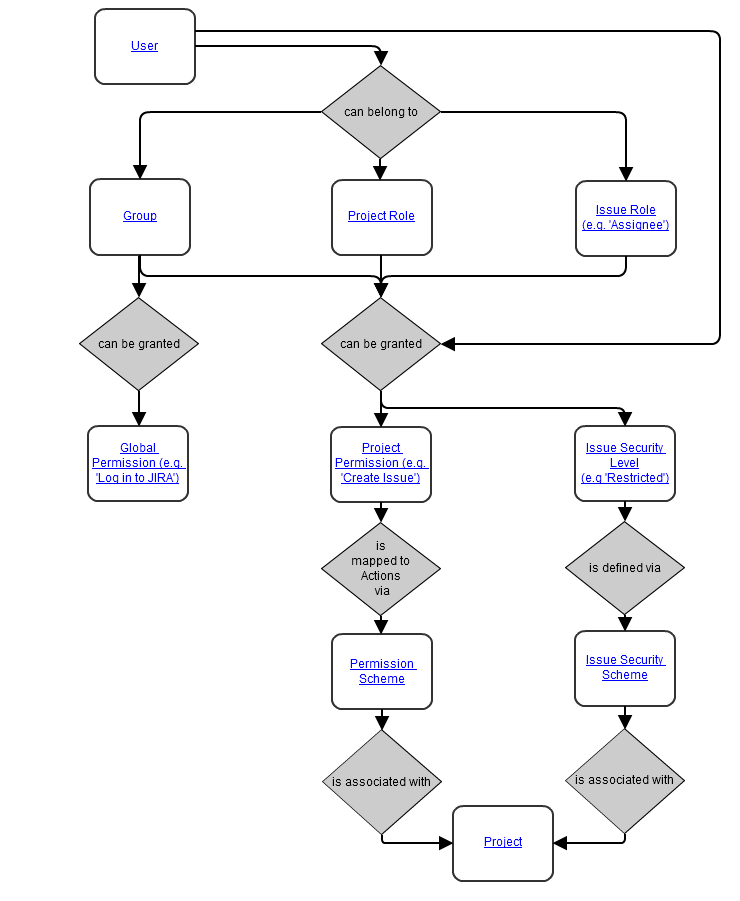
Diagram: People and permissions
Configuring security in the external environment
If your Jira application instance contains sensitive information, you may want to configure security in the environment in which your instance is running. Some of the main areas to consider are:
- File system — you should restrict access to the following directories (but note that the user which your instance is running as will require full access to these directories):
- Database:
- If you are using an external database as recommended for production systems (i.e. you are not using Jira's internal/bundled H2 database), you should restrict access to the database that your Jira instance uses.
- If you are using Jira's internal/bundled H2 database, you should restrict access to the directory in which you installed Jira. (Note that the user which your Jira instance is running as will require full access to this directory.)
- SSL — if you are running your Jira instance over the Internet, you may want to consider using SSL.
Last modified on May 11, 2018
Powered by Confluence and Scroll Viewport.
