Project screens, schemes and fields
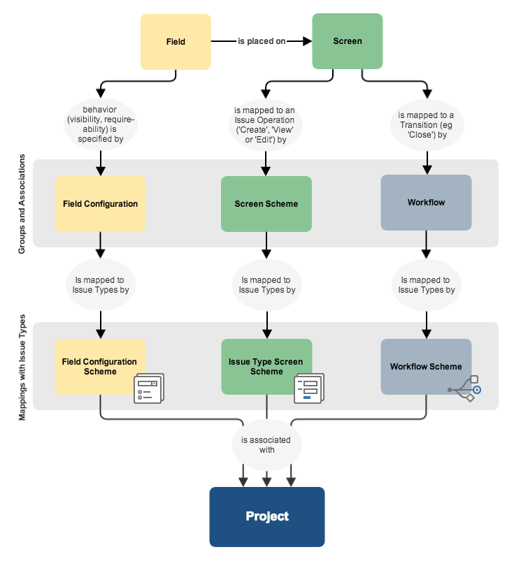
Information for each issue is held in the fields that are associated with that issue. You can tailor these fields to suit your organization's needs. The diagram below is a representation of how these fields are associated with an issue, via screens and schemes.
A screen is the user's view of an issue, and the screen is mapped to a specific issue operation (such as creating an issue, or editing an issue) via a screen scheme. The screen scheme is then mapped to an issue type via the issue type screen scheme. This configuration is associated with the project, and is applicable to all issues within the project.
Customizing the fields, screens and schemes allows you to unlock the full power of your Jira application, and ensure that your users are working efficiently and effectively. You can also set up notification schemes which will notify your users when their issues have been updated.
The following pages in this section will help you to configure and customize Jira to suit your needs.
